发布日期:2026-03-05 12:48 点击次数:203

运脚规矩的细致化运营正成为电商平台的中枢竞争力。本文系统梳理了从优先级分层、维度绑定到最小化改变的五大设想原则,并详备拆解了规矩体系搭建、系统经过设想及中枢功能模块的已毕旅途,揭示怎么通过运脚规矩已毕运营计谋精确落地与本钱效益的最优均衡。

一、中枢设想原则
1.优先级分层原则
成立“迥殊规矩优先于通用规矩”的运脚计较体系,按业务运营权重分别规矩层级,优先级高的规矩前置触发,幸免规矩冲破,同期保险运营计谋精确落地,通用规矩手脚兜底适配通例场景。
2.维度绑定原则
通盘运脚规矩均绑定业务中枢维度(如用户、区域、类目等优先级),确保规矩与物流、交游场景深度匹配,幸免跨维度误触发,擢升规矩精确性。
3.最小化改变原则
在原有运脚计较中枢链路基础上作念增量设想,新增迥殊规矩查询节点,不颠覆原有通用经过,裁减设备本钱与系统上线风险,保险原有业务巩固运行。
4.高效操作原则
围绕运营端批量竖立、快速查询、浅近管制的中枢需求,设想模范化的批量操作身手与精确的检索功能,裁减东说念主工操作本钱,擢升规矩竖立服从。
5.全链路可回想原则
已毕通盘规矩竖立操作的日记化管制,掩盖操作动作、操作数据、操作主说念主员、操作时刻,支捏精确查询,保险操作安全与问题快速排查。
暂时无法在飞书文档外展示此内容
二、运脚规矩体系搭建格式
1.规矩层级与优先级设想
(1)规矩分层逻辑
基于运营细致化需求与业务场景权重,将运脚规矩分为迥殊运脚规矩与通用运脚规矩两大层级,迥殊规矩为运营定制化计谋奇迹,通用规矩为通例交游场景兜底。
(2)优先级制定格式
按“运营计谋优先级>场景迥殊性>通用兜底”的逻辑排序,典型优先级参考(可按业务需求休养):
单类目/商品迥殊运脚规矩>单用户迥殊运脚规矩>区域/城市仓运脚规矩>基础奇迹城市运脚规矩
(3)中枢设想要点
团结场景下,一个主体(类目/商品/用户)仅绑定一种迥殊运脚规矩,幸免规矩冲破;
高优先级规矩触发后,平直隔断运脚计较经过,虚假施后续低优先级规矩,擢升系统计较服从。
2.规矩适用场景匹配
凭据业务运营绸缪,为不同层级规矩匹配对应的适用场景,已毕“规矩与计谋精确绑定”,典型匹配式样如下:

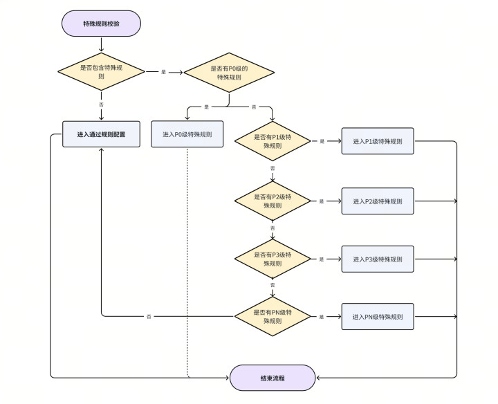
三、系统经过设想通用框架
以“门店/用户下单(含加购)触发运脚计较”为中枢起首,接受“前置迥殊规矩查询,后置通用规矩兜底”的串行校验经过,确保规矩触发精确、经过无冗余,适配通盘电商运脚计较场景。

通用经过设施(S-E)
迥殊规矩一级校验:查询现时下单类目/商品是否竖立迥殊运脚规矩(绑定中枢业务维度),淌若则实施该规矩,终局计较;不然投入下一步;
迥殊规矩二级校验:查询现时下单用户/商户是否竖立迥殊运脚规矩(绑定中枢业务维度),淌若则实施该规矩,终局计较;不然投入下一步;
迥殊场景规矩校验:查询是否存在迥殊物流场景的运脚规矩,淌若则实施该规矩,终局计较;不然投入下一步;
通用规矩兜底计较:如果皆莫得上述的迥殊规矩,则平直实施通用运脚计较,完成经过。
经过设想中枢要点
通盘校验节点均基于“中枢业务维度(如迥殊区域)+规矩主体(商品/用户)”双重校验,确保规矩精确触发;
每个节点仅作念“是否竖立规矩”的判断,校验通过即隔断经过,幸免无效计较,滚球app中国官方网站擢升系统反应速率;
保留原有通用规矩计较逻辑,仅作念增量节点新增,已毕与原有系统的无缝兼容。
四、中枢功能模块设想格式
围绕运脚规矩“竖立-管制-实施-回想”全生命周期,设想五大中枢功能模块,各模块互相协同,已毕规矩的细致化管制与高效运营,模块设想需贴合运营端骨子操作需求,兼顾服从与易用性。
1.规矩竖立进口设想
(1)进口整合原则
将通盘运脚规矩竖立进口长入收口,幸免踱步在多个端口导致的操作繁琐,同期按规矩主体(商品/用户)设立分进口,已毕“分类竖立、长入管制”。
(2)中枢设想要点
在原有商户/商品/类目管制列表中,新增迥殊运脚规矩长入操作进口,手脚通盘迥殊规矩的总进口;
在商品管制页面的功能区,新增商品迥殊运脚专属竖立进口,适配单品细致化运营需求;
进口设想需相干中枢业务维度(如仓储、清亮),投入后自动匹配现时维度,幸免跨维度误操作。[下图为迥殊商品竖立穿梭框默示图(非骨子业务,供参考)]

2.规矩竖立列表管制
手脚规矩管制的中枢页面,已毕通盘迥殊运脚规矩的鸠集张望、快速检索、浅近操作,设想需兼顾“信息展示圆善性”与“操作浅近性”。
(1)基础信息设想
页面顶部固定展示现时中枢业务维度信息(如仓储称号/ID、清亮称号/ID),明确竖立维度;
列表字段包含:规矩ID、相干中枢维度(如配送清亮)、规矩主体(商品/类目/用户)、运脚金额、更新东说念主、更新时刻、操作按钮,字段可按业务需求天真拓展。
(2)检索与展示设想
支捏规矩主体称号/ID朦拢搜索,快速定位绸缪规矩;
规矩主体数目较多时,接受“默许展示部分+悬浮层展示一说念”的式样,兼顾页面简易性与信息圆善性;
(3)操作功能设想
提供裁剪、删除、日记张望等基础操作,真钱三公棋牌官网以及配送清亮相干、批量导出、导入模版等进阶操作;
裁剪操作时,锁定中枢业务维度字段(如相干清亮),仅允许修改运脚金额、规矩主体等可竖立项,幸免维度变动导致的规矩宏大。
3.批量导入/导出功能设想
针对多主体(商品/用户)的批量运营需求,设想模范化的批量操作身手,已毕规矩的快速批量竖立与数据查对,中枢在于模范化模版与严格校验逻辑。
(1)模范化模版设想
模版字段包含:中枢业务维度ID(必填)、规矩主体ID(必填,支捏多个用逗号离隔)、规矩主体称号、运脚金额、相干清亮信息,通盘ID为必填项,确保数据精确相干;
模版时局为通用可裁剪时局(如Excel),适配运营端通例操气派俗。
(2)批量导入设想
导入为止:设立单次导入最大条数,适配系统性能与运营骨子需求;
校验逻辑:导入前自动实施三重校验,校验欠亨过给出明确指示,幸免无效竖立:
主体独一性校验:规矩主体已存在则阻止,退却重叠竖立
重叠导入校验:团结主体重叠导入则阻止;
维度独一性校验:中枢业务维度组合(如用户ID+清亮ID)为独一键,重叠则以最新竖立掩盖为准;
(3)批量导出设想
支捏导出全量规矩数据与中枢维度ID数据,适配运营端数据查对与二次裁剪需求。
4.配送清亮相干管制
配送清亮(如采购仓-配送仓)是运脚规矩的中枢绑定维度,模块设想需已毕清亮的竖立、绑定、管制,确保规矩与物流场景精确匹配。
(1)清亮运休养设想
为中枢物流场景竖立默许清亮,系统自动运休养,无需东说念主工竖立,裁减操作门槛;
(2)清亮自界说竖立
支捏新增、删除、批量删除清亮,操作经过简化为“点击新增-填写信息-阐明保存”,适配天竟然物流场景需求;
新增清亮时实施独一性校验,已存在的清亮平直指示,退却重叠竖立;
(3)清亮与规矩绑定设想
团结条清亮可竖立多种不同的迥殊运脚规矩,适配不同主体(商品/用户)的运营需求;
清亮竖立后手脚数据字典,在规矩竖立时通过下拉筛选遴荐,擢升竖立服从。
5.操作日记与计较规矩优化
(1)操作日记模块设想
日记掩盖鸿沟:记载现时中枢业务维度下的通盘操作动作,包括新增规矩、裁剪规矩、删除规矩、相干清亮等;
{jz:field.toptypename/}日记内容:包含业务动作+操作数据+操作主说念主员+操作时刻,确保全链路可回想;
检索功能:支捏按操作动作、操作主说念主员精确查询,快速定位操作记载,便于问题排查。
(2)运脚计较规矩优化
计费式样:支捏按件、按分量、按金额等多种计费式样,默许适配主流业务场景,同期支捏自界说竖立;
金额精度:运脚金额支捏保留至少2位少许,适配细致化的物流本钱核算;
主体遴荐:支捏ID批量输入与称号检索遴荐两种式样绑定例则主体,同期提供级联筛选穿梭框,已毕多主体批量快速遴荐,擢升竖立服从。
五、落地与迭代通用格式
1.落地实施设施
需求梳理:明确业务运营绸缪,梳理中枢运营场景,细目例则层级与优先级;
经过设想:基于原有运脚计较经过,新增迥殊规矩校验节点,完成经过设想与评审;
功能设备:按中枢功能模块设想条件,设备规矩竖立、管制、批量操作、日记等功能,要点保险规矩精确触发与批量操作服从;
测锤真金不怕火证:针对通盘规矩场景进行全量测试,包括规矩触发、运脚计较、批量导入/导出、日记回想等,确保无规矩冲破与计较非常;
灰度上线:先在小鸿沟业务场景内灰度上线,收罗运营端操作反馈,优化操作体验;
全量落地:灰度考证通事后,全量上线功能,同期提供运营操作手册,开展运营端培训,确保操作顺畅。
2.后续迭代优化标的
数据化运营:新增运脚规矩恶果分析模块,统计规矩奏效后的主体休养、订单量、复购率等数据,为运营计谋休养提供数据撑捏;
限时规矩竖立:新增规矩奏效/失效时刻竖建功能,支捏限时运脚优惠活动,丰富运营玩法;
规矩场景拓展:基于现存中枢业务维度,拓展区域、时刻、用户品级等维度的迥殊运脚规矩,撑捏更多细致化运营计谋;
多端适配:确保运脚规矩在小模范、APP、PC端等通盘交游端精确奏效,已毕全端体验一致性。
六、中枢价值索求
这套运脚细致化运营规矩设想格式论,中枢是为电商平台打造“可竖立、可运营、可拓展”的运脚规矩体系,已毕三大中枢价值:
运营层面:打造“商品/类目+用户”双维度的细致化运脚运营身手,支捏定制化运营计谋,已毕引流、激活、复购等中枢业务绸缪,同期通过批量操作裁减东说念主工本钱,擢升运营服从;
系统层面:已毕运脚规矩的长入收口管制,处罚端口踱步、规矩冲破、计较不准等问题,擢升系统管制服从与雄厚性,同期接受最小化改变原则,裁减设备与上线本钱;
业务层面:适配多物流场景、多运营扮装、多交游端的业务需求,为平台后续的业务拓展、区域运营、细致化运营奠定基础,同期通过精确的运脚核算,已毕物流本钱与运营收益的均衡。


备案号: 